Cách viết hồ sơ xin việc tiếng Trung ấn tượng và chuyên nghiệp

Hiện nay, các nhà đầu tư Trung Quốc đang hướng tới mở rộng thị trường tại Việt Nam. Đây chắc chắn là cơ hội cho những bạn có khả năng nói tiếng Trung lưu loát làm việc trong môi trường cạnh tranh và đầy tiềm năng. Việc cần làm đầu tiên là chuẩn bị ngay hồ sơ xin việc tiếng Trung để tăng cơ hội nghề nghiệp trong tương lai. Hãy cùng chúng tôi tìm hiểu cách viết hồ sơ xin việc tiếng Trung được nhà tuyển dụng ấn tượng nhất.

1. Hồ sơ xin việc tiếng Trung là gì?

Cũng giống như tất cả các loại hồ sơ xin việc khác, hồ sơ xin việc tiếng Trung là những giầy tờ cần thiết, bắt buộc phải có để hoàn thiện quá trình ứng tuyển vào vị trí của công ty yêu cầu có tiếng Trung.

Hay nói cách khác, hồ sơ xin việc làm tiếng Trung bao gồm những văn bản, giấy tờ tóm tắt về bản thân, quá trình làm việc và học tập, những kinh nghiệm đã có, … tất cả đều được viết bằng tiếng Trung.

Dù là xin vào bất cứ một vị trí nào thì ứng viên đều tìm việc tại thị trường Việt Nam nên mẫu hồ sơ xin việc tiếng Trung cũng bao gồm những loại giấy tờ bắt buộc sau:

- Sơ yếu lý lịch tự thuật có xác nhận của địa phương nơi đăng ký hộ khẩu

- Đơn xin việc

- CV xin việc

- Ngoài ra, còn có các loại giấy tờ khác do nhà tuyển dụng yêu cầu như:giấy khám sức khoẻ (có hiệu lực trong vòng 6 tháng), các loại bằng cấp chứng chỉ cần thiết liên quan đến vị trí ứng tuyển, chứng minh thư photo, sổ hộ khẩu có công chứng, ảnh thẻ (ảnh 4x6)

mẫu hồ sơ xin việc tiếng trung
Mẫu đăng ký ứng tuyển việc làm tiếng Trung (Nguồn: Internet)

2. Cách viết hồ sơ xin việc tiếng Trung

Vậy, làm thế nào để hồ sơ xin việc để lại ấn tượng tốt với nhà tuyển dụng. Hay nói cách khác là tạo ra giá trị khác biệt so với các loại hồ sơ xin việc thông thường khác. Hãy cùng chúng tôi tìm hiểu rõ hơn về các loại giấy tờ cần thiết trong hồ sơ xin việc tiếng Trung nhé!

2.1. Cách viết sơ yếu lý lịch tiếng Trung

Có thể bạn chưa biết? Sơ yếu lý lịch tiếng Trung là một trong những giấy tờ quan trọng nhất khi đi xin việc đặc biệt là các công ty Trung Quốc.

Thông thường, phần ảnh thẻ sẽ được dán góc trên bên trái khổ giấy đối với sơ yếu lý lịch tiếng việt. Nhưng ngược lại, sơ yếu lý lịch tiếng Trung thì phần ảnh thường nằm góc trên bên phải.

Các mục cơ bản trong sơ yếu lý lịch sẽ bao gồm:

- Thông tin về bản thân: học và tên, giới tính, tuổi tác, dân tôc, quê quán, quá trình học tập, chuyên ngành, nơi tốt nghiệp, kỹ năng cá nhân, kinh nghiệm làm việc, tình trạng hôn nhân, cách thức liên hệ, giấy chứng nhận, giải thưởng đạt được,…

- Thông tin về gia đình: kê khai đúng sự thật về gia đình như thông tin của bố mẹ, anh/ chị/ em ruột, vợ/ chồng (nếu đã kết hôn), tuổi tác, nghề nghiệp và nơi công tác của họ.

- Phần cam kết: Ứng viên phải xác nhận những thông tin kê khai là hoàn toàn đúng sự thật. Bởi lẽ, môi trường làm việc sử dụng tiếng Trung sẽ đòi hỏi sự chuyên nghiệp và trung thực cao hơn hết.

>> Xem thêm: Cách dán hình hồ sơ xin việc đúng quy chuẩn

sơ yếu lý lịch trong hồ sơ xin việc tiếng trung
Mẫu sơ yếu lý lịch tiếng Trung (Nguồn: Internet)

2.2. Cách viết đơn xin việc tiếng Trung

Dù ở bất kể công ty nào, công ty trong nước hay công ty có vốn đầu tư nước ngoài thì đều cần có đơn xin việc. Điều căn bản nhất mà ứng viên cần có để đi xin việc chắc chắn là đơn xin việc rồi. Tuy nhiên đơn xin việc trong hồ sơ xin việc tiếng Trung cần đáp ứng được những yêu cầu cơ bản sau:

Phần mở đầu

- Phần quốc hiệu: viết in hoa chính giữa của khổ giấy, tiêu ngữ viết hoa chữ cái đầu tiên căn lề giữa giống với phần quốc hiệu và tiêu ngữ của tiếng việt.

- Dòng “Đơn xin việc” cần được viết in hoa tất cả các từ và căn giữa chuẩn chỉnh vì nó được coi là tiêu đề của cả đơn.

- Tiếp theo là phần kính gửi đối với nhà tuyển dụng, giới thiệu về bản thân, họ tên, quê quán, nơi ở hiện nay.

Phần nội dung

- Nội dung xin việc cần nêu đúng trọng tâm: bạn biết thông tin tuyển dụng ở đâu? Tại sao lại muốn ứng tuyển vào vị trí của công ty? Trình bày các kỹ năng và kinh nghiệm làm việc để nhà tuyển dụng thấy được thiện chí cũng như sự phù hợp của bạn với vị trí đang tuyển dụng.

- Trình bày những mong muốn và nguyện vọng của bạn tại vị trí ứng tuyển. Lưu ý hãy viết thật trung thực để nhà tuyển dụng thấy được mong muốn nghề nghiệp cũng như định hướng phát triển của bạn.

Phần kết

Kết thúc đơn xin việc hãy gửi lời cảm ơn đến nhà tuyển dụng và bày tỏ mong muốn được hợp tác với công ty.

đơn xin việc trong hồ sơ xin việc tiếng trung
Mẫu đơn xin việc bằng tiếng Trung (Nguồn: Internet)

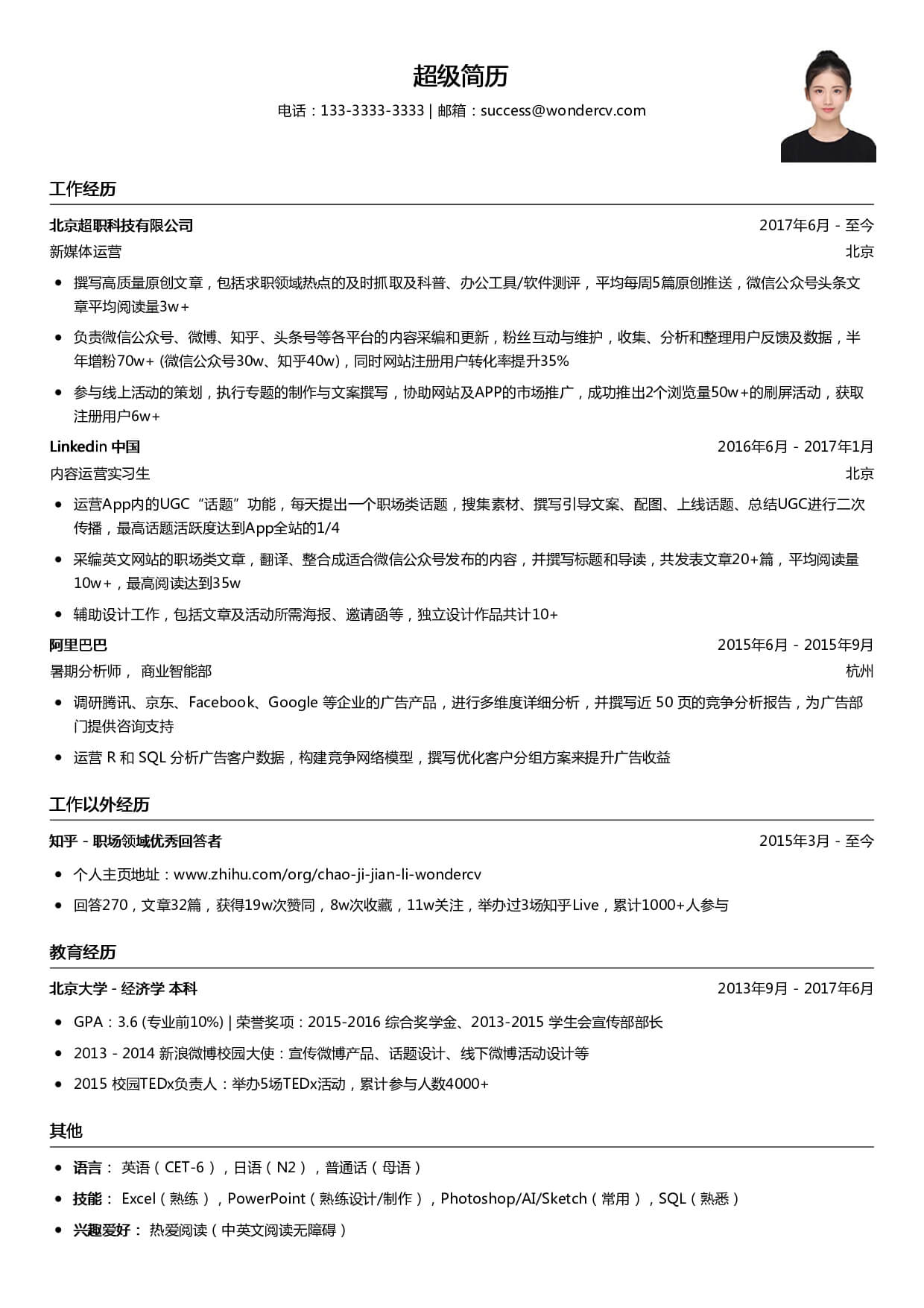
2.3. Cách viết CV xin việc tiếng Trung

Bộ đôi “thần thánh” tạo nên một hồ sơ xin việc hoàn chỉnh chính là CV xin việc và đơn xin việc.

Đối với CV xin việc tiếng Trung, đây chính là cách để bạn thể hiện trình độ ngoại ngữ tiếng Trung của mình cũng như tư duy tạo CV online ấn tượng trong mắt nhà tuyển dụng.

Để tạo được một bản CV tiếng Trung nổi bật nhất cần có các thông tin cơ bản sau:

- Thông tin cá nhân

- Học vấn

- Kinh nghiệm làm việc

- Chứng chỉ liên quan

- Hoạt động xã hội

- Kỹ năng cá nhân

- Mục tiêu nghề nghiệp

- Ngoài ra CV có thể thêm mục sở thích, người tham chiếu cái mà giúp cho nhà tuyển dụng hiểu rõ hơn về bạn.

Tuy nhiên đối với CV tiếng Trung yêu cầu từ ngữ ngắn gọn, rõ nghĩa, không sử dụng từ mang ngụ ý, hàm ẩn,..

mẫu cv trong hồ sơ xin việc tiếng trung
CV xin việc bằng tiếng Trung chuẩn chỉnh (Nguồn: Internet)

Hiện nay, có rất nhiều mẫu CV tiếng Trung ấn tượng, làm đẹp thêm cho hồ sơ xin việc tiếng Trung của bạn. Tất cả những mẫu CV được ưa thích nhất bạn có thể tham khảo tại jobcentreonline.com.

Ngoài ba loại giấy tờ bắt buộc phải có như trên, tuỳ vào từng nhà tuyển dụng và từng công ty sẽ có những yêu cầu về các loại giấy tờ khác như: giấy khám sức khoẻ, bản sao chứng minh thư, sổ hộ khẩu có công chứng, các chứng chỉ tiếng Trung được công nhận như HSK, TOCFL, HSKK,…

3. Từ vựng tiếng trung về hồ sơ xin việc

Để phô diễn được khả năng sử dụng tiếng Trung của ứng viên trong hồ sơ xin việc thì bạn nên nắm được hồ sơ xin việc trong tiếng Trung là gì và những từ vựng liên quan. Dưới đây là danh sách những từ vựng về hồ sơ xin việc tiếng Trung cần phải nắm được:

  • 上进心强 : Có lòng cầu tiến
  • 性格开朗乐观: Tính cách cởi mở lạc quan
  • 中文姓名: Tên tiếng Trung
  • 申请人: Người ứng tuyển
  • 现时职业: Chuyên ngành hiện tại
  • 越文姓名: Tên tiếng Việt
  • 希望待遇: Đãi ngộ kỳ vọng
  • 出生日期 : Ngày sinh
  • 以往就业详情: Công việc trước đây
  • 婚姻情况: Tình trạng hôn nhân
  • 联络号码: Số liên lạc
  • 身份证号码: Số chứng minh thư nhân dân
  • 工作描述: Mô tả công việc
  • 履历表: Sơ yếu lý lịch
  • 申请职位: Vị trí ứng tuyển
  • 任职时间: Thời gian đảm nhận
  • 现时月薪 : Lương tháng hiện tại
  • 出生地点: Nơi sinh
  • 服务时间: Thời gian phục vụ
  • 个人专长: Sở trường cá nhân
  • 现实地址: Địa chỉ hiện nay
  • 所任职位: Vị trí đã đảm nhận
  • 学力: Trình độ học vấn
  • 申请人签名: Chữ ký người xin việc
từ vựng hồ sơ xin việc tiếng trung
Hiểu các từ vựng trong hồ sơ xin việc tiếng Trung để viết hồ sơ dễ dàng hơn (Nguồn: Internet)

4. Những điều cần lưu ý khi viết hồ sơ xin việc tiếng Trung

Không phải cứ viết xong những loại giấy tờ kể trên thì bạn có thể tự tin đi nộp vào vị trí ứng tuyển đâu! Hãy cho nhà tuyển dụng thấy bạn là một con ngừời chỉnh chu, cẩn thận trong chính việc chuẩn bị hồ sơ xin việc của mình.

3.1. Ảnh hồ sơ

Cũng tương tự như hồ sơ xin việc tiếng việt, hồ sơ xin việc làm tiếng Trung cũng có phần ảnh hồ sơ. Đây được coi là ảnh nhận diện “thương hiệu” của chính bạn đối với nhà tuyển dụng. Cho nên việc chọn ảnh phù hợp với vị trí ứng tuyển là điều hết sức cần thiết.

Đối với ảnh thẻ yêu cầu mặc áo sơ mi có cổ, màu trắng luôn là sự lựa chọn an toàn mà trang trọng nhất. Ảnh hồ sơ cần nghiêm túc, được chụp trên nền phông trơn hoặc màu trắng.

Đối với tất cả các nhà tuyển dụng, họ đều yêu cầu ảnh thẻ phải là ảnh mới chụp trong vòng 6 tháng trở lại đây (tính đến thời điểm hiện tại).

3.2. Cấu trúc hồ sơ xin việc tiếng Trung

Phần bìa ngoài của hồ sơ xin việc bạn cần ghi rõ tên loại hồ sơ là gì. Bạn nên viết chữ in hoa để cân xứng với bản hồ sơ khổ A4.

Phần thông tin bên dưới là những giấy tờ đi kèm trong tập hồ sơ xin việc tiếng Trung của bạn. Lưu ý các loại giấy tờ bên trong cần sắp xếp đúng như thứ tự phía bên ngoài bạn ghi.

3.3. Sắp xếp giấy tờ theo một trật tự hợp lý

Nhà tuyển dụng sẽ đánh giá cao về cách thức làm việc của bạn thông qua cách trình bày, sắp xếp bố cục của hồ sơ xin việc. Những giấy tờ quan trọng bạn cần đặt đầu tiên để khi nhà tuyển dụng mở ra dễ dàng thấy ngay những giấy tờ cần thiết đó.

Thứ tự sắp xếp của hồ sơ xin việc cũng phụ thuộc rất nhiều vào vị trí bạn đang ứng tuyển. Hãy hiểu và đặt những giấy tờ bạn cho là cần thiết và có lợi nhất cho bạn lên đầu.

Đối với hồ sơ xin việc bằng tiếng Trung thông thường bạn nên để CV xin việc tiếng Trung lên đầu, sau đó đến đơn xin việc, sơ yếu lý lịch, ….

>> Xem thêm: Bí kíp viết CV quản lý nhà hàng độc đáo thu hút nhà tuyển dụng

3.4. Thời gian nộp hồ sơ xin việc tiếng Trung

Hiện nay, việc sử dụng CV online ngày càng trở nên phổ biến nhằm tiết kiệm thời gian cho nhà tuyển dụng và ứng viên. Vượt qua vòng nộp CV bạn sẽ được nhà tuyển dụng gọi điện trực tiếp để hẹn phỏng vấn. Lúc này, bạn hãy mang theo hồ sơ đến buổi phỏng vấn. Nhà tuyển dụng sẽ xem xét hồ sơ của bạn trực tiếp và đặt câu hỏi cho bạn trong buổi phỏng vấn.

Có rất nhiều trường hợp ứng viên quên không mang hồ sơ xin việc tiếng Trung đến buổi phỏng vấn. Đây là điểm trừ đặc biệt lớn, đánh vào kỹ năng chuẩn bị phỏng vấn của bạn. Trường hợp này hầu như bạn đã mất cơ hội việc làm rồi.

Đối với môi trường làm việc nước ngoài, đặc biệt là Trung Quốc - đang là thị trường lớn tại Việt Nam, chúng ta không thể để mất điểm chuyên nghiệp như vậy. Hãy chuẩn bị thật kỹ lưỡng trước khi quyết định nộp hồ sơ xin việc để mở ra những chân trời mới cho định hướng nghề nghiệp của mình.

chuẩn bị hồ sơ xin việc tiếng trung
Đưa theo hồ sơ xin việc tiếng Trung đến buổi phỏng vấn (Nguồn: Internet)

Chia sẻ của Job3s sẽ rất hữu ích cho những bạn đang băn khoăn, đắn đo chuẩn bị hồ sơ xin việc tiếng Trung sao cho ấn tượng và bắt mắt nhất. Vậy thì đừng chần chừ nữa mà hãy viết ngay cho mình hồ sơ xin việc gây ấn tượng mạnh với nhà tuyển dụng thôi nào!

Bài viết liên quan